网站首页 > 普高学校 > 成都高中学校 正文
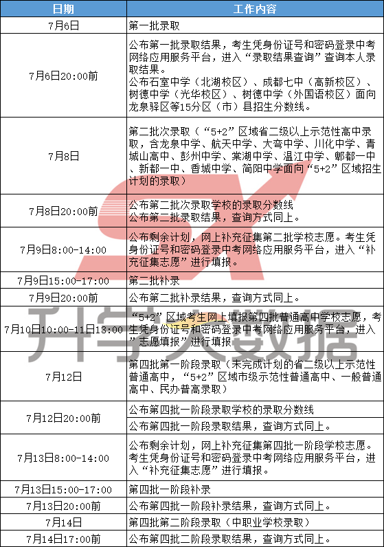
升学君一直的理念就是想家长之所想,急家长之所急,在这里整理了成都上百所高中2020年的录取分数线情况,供广大学生和家长参考。
这是未来填报志愿的重要参考之一,请大家仔细阅读并收藏哦~
另外,17-19年各高中的录取分数线,大家可以参考下面的文章:
1



2

3


4


如果觉得本文有用,
欢迎推荐更多家长学生关注我们~
2026年初中升学指导登记
猜你喜欢
- 2023-12-16 2021年青苗国际双语成都校区中考招生录取分数线是多少分?
- 2023-12-16 2022年青苗国际双语学校成都校区中考录取分数线是多少?
- 2023-12-16 2024年成都市青苗国际双语学校成都校区招生分数是多少分?
- 2023-12-16 2021年青苗国际双语学校成都校区招生简章
- 2023-12-16 2022年青苗国际双语学校成都校区招生简章
- 2023-12-16 2024年成都市青苗国际双语学校成都校区招生简章是什么?
- 2023-12-16 2024年成都市青苗国际双语学校成都校区怎么样?
- 2023-12-16 2024年成都市青苗国际双语学校成都校区升学率怎么样?
- 2023-12-16 2024年成都市青苗国际双语学校成都校区班级如何设置?
- 2023-12-16 成都市青苗国际双语学校成都校区学校环境怎么样?
- 09-24成都经济技术开发区职业技术学校2025年招生计划
- 09-24成都交通高级技工学校2025年招生信息
- 09-24成都华大医药卫生学校2025年招生简章
- 09-24成都核瑞工程职业技术学校2025年招生简章
- 09-24成都航空旅游职业学校2025年招生简章
- 09-24成都广信职校高中教学部
- 09-24成都成医一附院护士学校2025年招生简章
- 09-24成都城市建设技工学校2025年招生简章
- 4696℃中国五冶高级技工学校
- 3871℃【公办学校】四川核工业技师学院
- 4295℃四川城市技师学院
- 3971℃天府新区航空旅游职业学院
- 搜索
- 最近发表
- 文章归档
-
- 2025年9月 (119)
- 2025年4月 (3)
- 2025年2月 (2)
- 2024年5月 (411)
- 2024年1月 (764)
- 2023年12月 (10884)
- 2023年11月 (565)
- 2023年10月 (312)
- 2023年6月 (1)
- 2023年4月 (11003)
- 2023年3月 (25688)
- 2023年2月 (1957)
- 2023年1月 (3860)
- 2022年1月 (195)
- 2021年12月 (520)
- 2021年11月 (14919)
- 2021年6月 (14)
- 2021年5月 (111)
- 2021年4月 (53)
- 2021年3月 (214)
- 2021年1月 (1)
- 2020年8月 (1)
- 2020年7月 (5)
- 2020年6月 (49)
- 2020年5月 (5)
- 2018年12月 (29)
- 标签列表
-

