网站首页 > 中专学校 > 遂宁中专学校 > 四川省射洪市职业中专学校 正文
如果有人说
“初中毕业后就能读大学”
似乎有些令人难以置信
其实
五年制贯通培养就是这样的途径

2020年4月7日,四川省教育厅发布了《四川省教育厅关于推进中高职衔接五年贯通培养工作的通知》。

通知从举办院校、招生专业、招生计划及管理、教育教学管理、工作要求和申报程序六个方面,就推进中高职衔接五年贯通培养工作进行相关说明。

那么五年贯通培养到底是什么呢?
会有怎样的优势呢?

五年贯通培养,也叫做“3+2”,还可以称为五年制大专班。以独立设置的全日制高等职业学校为办学主体,应用型本科高校和职业教育本科学校经批准也可举办。
中职学校组织开展五年贯通培养前三年教育教学工作,转录后的两年高职阶段的教育一般在高校内完成。
1
时间短
按照传统教育方式,高中三年+大学三年(专科)需要6年时间,而五年贯通培养只需要5年,至少节省1年时间。
2
花费少
根据现行政策,就读五年贯通培养的学生,前三年中职教育将享受免学费和助学金等相关资助,后两年才按高职高专院校有关收费政策执行。因此可以省下一大笔费用。而且参加五年一贯制教育的学生提前1年就可进行实习并获得收入。
3
专业好
五年一贯制大专开办的专业都是学生就业前景好的热门专业,比如电子商务专业、学前教育、现代农艺技术专业、烹饪专业等,前景广阔,人才需求大。
4
好就业
五年一贯制大专的最大优势和特点在于贯通了高中和大专的课程,与传统大专同专业学生相比,在实际动手与操作能力等方面更符合企业的需求,在社会竞争中更具优势。


1
如何录取
我省五年制高职招生录取一般安排在7月(根据当年省教育考试院公布为准)进行,录取由省录取领导小组统一组织,专设五年制高职录取场,实行全省统一录取。
据2019年五年制高职录取场负责人介绍,五年制高职录取采用远程信息,去年新开发了交互平台,要求招生学校通过交互平台下载出档信息,经审档和确定专业后上传拟录取名单,待省教育考试院录检审核无误后到指定地点办理录取有关手续。交互平台的使用,有效地解决了招生院校与考生双向信息不匹配的问题。
报读五年制大专,需在当地(市)中考志愿网上,选择五年制志愿,填报你报读专业的信息。
2
录取情况
2019年,我省五年制高职报考人数在前年的基础上进一步增加,达40752人。招收五年制高职的院校(不含艺术体育类)中,师范类院校有46所次,非师范类院校有135所次。
3
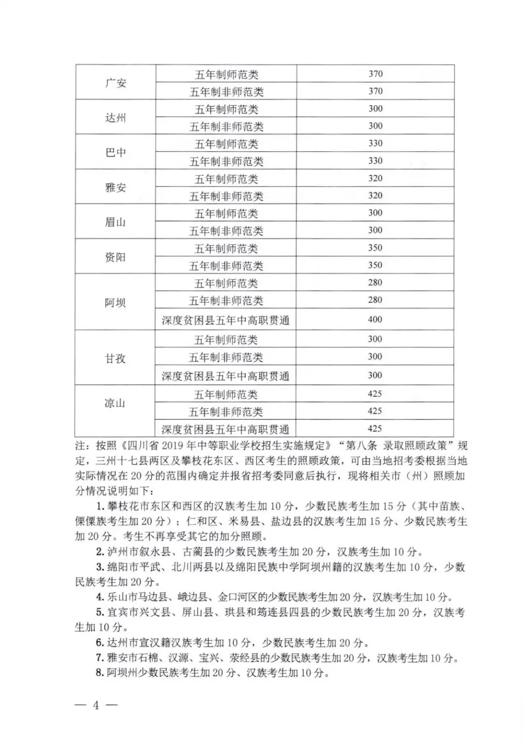
录取分数
以四川省2019年五年制高职录取控制分数线为例:




来 源:射洪市职业中专学校



师生文苑

射洪广角

视觉射洪
直播射洪大小事

- 上一篇: 四川省射洪县职业中专学校2019年招生简章
- 下一篇: 四川省射洪市职业中专学校地址及学校电话是好多
猜你喜欢
- 2021-03-20 四川省射洪市职业中专学校地址及学校电话是好多
- 2021-03-20 【初三升学】一脚踏进中职,一脚就已步入大学大门!“五年制贯通培养”快人一步!
- 2021-03-20 四川省射洪县职业中专学校2019年招生简章
- 2021-03-20 四川省射洪市职业中专学校怎么样
- 2021-03-20 四川省射洪市职业中专学校招生专业
- 09-24成都经济技术开发区职业技术学校2025年招生计划
- 09-24成都交通高级技工学校2025年招生信息
- 09-24成都华大医药卫生学校2025年招生简章
- 09-24成都核瑞工程职业技术学校2025年招生简章
- 09-24成都航空旅游职业学校2025年招生简章
- 09-24成都广信职校高中教学部
- 09-24成都成医一附院护士学校2025年招生简章
- 09-24成都城市建设技工学校2025年招生简章
- 4696℃中国五冶高级技工学校
- 3871℃【公办学校】四川核工业技师学院
- 4295℃四川城市技师学院
- 3971℃天府新区航空旅游职业学院
- 搜索
- 最近发表
- 文章归档
-
- 2025年9月 (119)
- 2025年4月 (3)
- 2025年2月 (2)
- 2024年5月 (411)
- 2024年1月 (764)
- 2023年12月 (10884)
- 2023年11月 (565)
- 2023年10月 (312)
- 2023年6月 (1)
- 2023年4月 (11003)
- 2023年3月 (25688)
- 2023年2月 (1957)
- 2023年1月 (3860)
- 2022年1月 (195)
- 2021年12月 (520)
- 2021年11月 (14919)
- 2021年6月 (14)
- 2021年5月 (111)
- 2021年4月 (53)
- 2021年3月 (214)
- 2021年1月 (1)
- 2020年8月 (1)
- 2020年7月 (5)
- 2020年6月 (49)
- 2020年5月 (5)
- 2018年12月 (29)
- 标签列表
-

