网站首页 > 普高学校 > 攀枝花高中学校 正文
由于2019年攀枝花中考总分及录取分数线暂未公布,小编为大家整理了往年的供大家参考!
攀枝花中考总分及各科分值
攀枝花中考语文、数学、英语各 120 分
政治、历史、物理、化学、生物、地理各 100 分
实验操作 30 分(物理、化学、生物各 10 分)
攀枝花中考体育 60 分
升学成绩:满分 735 分。
攀枝花中考总分=语文+数学+英语+物理的 90%+化学的80%+(政治+历史)的 35%+(生物+地理)的 30%+实验操作的 50%+体育。
毕业成绩:各学科成绩按 A、B、C、D 等级形式呈现。
攀枝花中考录取分数线
攀枝花市第三高级中学校
1.实验班线:631.3分;
2.标准班:590分;
3.切块线:540分;
4.艺体线:413分。
攀枝花市第七高级中学校录取分数线
经市招办审定,我校2018年2021届高一新生录取分数线为:
1.实验班线:619分;
2.标准班线:578分。
攀枝花市成都外国语学校录取分数线:
课改实验班: 630 分以上实验班: 600-629分
常规班: 500-599分
攀枝花市第十五中学校
计划内500分,切块450分。
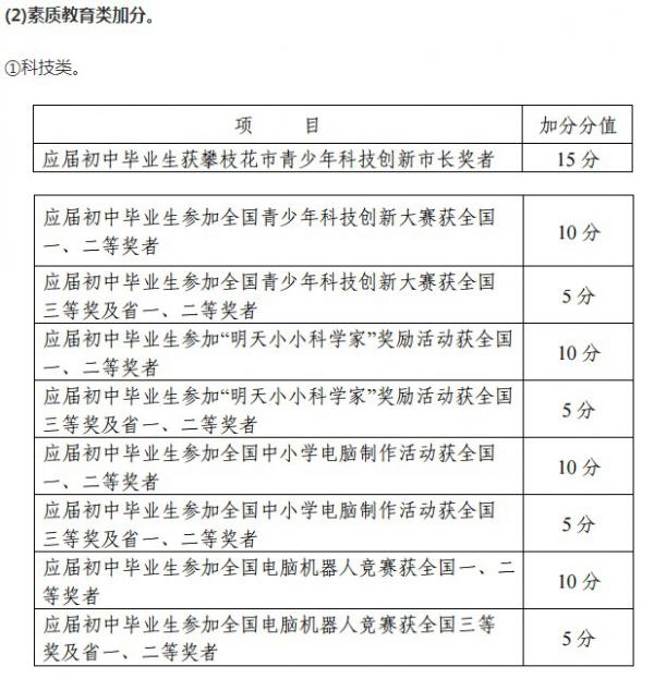
攀枝花中考加分政策


2026年初中升学指导登记
- 上一篇: 2020年四川攀枝花中考录取分数线
- 下一篇: 成都七中林荫校区2020年高中录取分数
猜你喜欢
- 2023-12-14 2021年四川省盐边县渔门中学中考招生录取分数线是多少分?
- 2023-12-14 2022年四川省盐边县渔门中学中考录取分数线是多少?
- 2023-12-14 2021年四川省盐边县渔门中学招生简章
- 2023-12-14 2022年四川省盐边县渔门中学招生简章
- 2023-12-14 2023年四川省盐边县渔门中学招生人数是多少?
- 2023-12-14 攀枝花市四川省盐边县渔门中学师资力量怎么样?
- 2023-12-14 2023年攀枝花四川省盐边县渔门中学本科升学率是多少?
- 2023-12-14 2023年攀枝花市四川省盐边县渔门中学中考统招分数线是多少
- 2023-12-14 2023年攀枝花市四川省盐边县渔门中学是否招收高三复读生?
- 2023-12-14 2024年攀枝花市四川省盐边县渔门中学地址在哪里?
- 09-24成都经济技术开发区职业技术学校2025年招生计划
- 09-24成都交通高级技工学校2025年招生信息
- 09-24成都华大医药卫生学校2025年招生简章
- 09-24成都核瑞工程职业技术学校2025年招生简章
- 09-24成都航空旅游职业学校2025年招生简章
- 09-24成都广信职校高中教学部
- 09-24成都成医一附院护士学校2025年招生简章
- 09-24成都城市建设技工学校2025年招生简章
- 4696℃中国五冶高级技工学校
- 3871℃【公办学校】四川核工业技师学院
- 4295℃四川城市技师学院
- 3971℃天府新区航空旅游职业学院
- 搜索
- 最近发表
- 文章归档
-
- 2025年9月 (119)
- 2025年4月 (3)
- 2025年2月 (2)
- 2024年5月 (411)
- 2024年1月 (764)
- 2023年12月 (10884)
- 2023年11月 (565)
- 2023年10月 (312)
- 2023年6月 (1)
- 2023年4月 (11003)
- 2023年3月 (25688)
- 2023年2月 (1957)
- 2023年1月 (3860)
- 2022年1月 (195)
- 2021年12月 (520)
- 2021年11月 (14919)
- 2021年6月 (14)
- 2021年5月 (111)
- 2021年4月 (53)
- 2021年3月 (214)
- 2021年1月 (1)
- 2020年8月 (1)
- 2020年7月 (5)
- 2020年6月 (49)
- 2020年5月 (5)
- 2018年12月 (29)
- 标签列表
-

